买球app软件

欢迎访问买球app软件控股(集团)公司官方网站!今日股价: hk02722
0.00
0.00 +0.00%
联系我们 EN
| 站内搜索:
首页

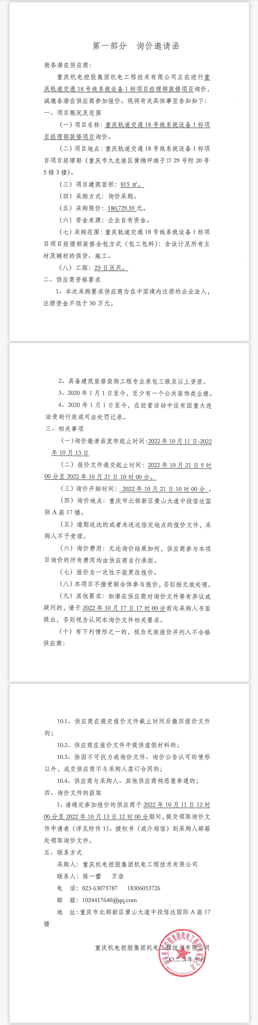
首页 招标信息   >  招标采购  >  物资采购

重庆轨道交通18号线系统设备1标项目经理部装修

作者:admin发布日期:2022/10/11 12:51:02关注:90

2022-10-11_124830.png

附件:

附件1.docx


分享到: 微信 更多
上一篇:买球app软件控股集团机电工程技术有限公司知识产权事务委托代理服务采购项目 下一篇:自动扶梯、垂直电梯及轮椅升降台比选谈判结果公示

买球app软件控股(集团)公司
地址:买球app软件 邮编:401123 电话:023-63075670 传真:023-63075679 邮箱:office@0422371506.com
2014-2015 (c) 买球app软件控股(集团)公司 版权所有 渝ICP备02880988号-1
渝公网安备 58809882582284号 技术支持:中国政企网

营销在线

地址:买球app软件
邮编:401123
电话:023-63075815
传真:023-63075679
邮箱:scb@0422371506.com

x

XML 地图