工商注册信息
公司全称:重庆建安仪器有限责任公司
成立时间:1981-09-19
法定代表人:胡利民
注册资本:4300万元
实缴资本:4300万元
企业类型:有限责任公司(法人独资)
注册地址:重庆市南坪西路168号
经营范围:许可项目:辐射监测;Ⅱ、Ⅲ类射线装置生产;Ⅱ、Ⅲ类射线装置销售;放射性污染监测;人防工程防护设备制造;民用核安全设备设计;民用核安全设备制造。(依法须经批准的项目,经相关部门批准后方可开展经营活动,具体经营项目以相关部门批准文件或许可证件为准) 一般项目:特殊作业机器人制造;智能机器人销售;核子及核辐射测量仪器制造;轨道交通专用设备、关键系统及部件销售;智能无人飞行器销售;业务培训(不含教育培训、职业技能培训等需取得许可的培训);计量技术服务;水质污染物监测及检测仪器仪表销售;环境保护专用设备制造;核电设备成套及工程技术研发;合成材料销售;特种劳动防护用品生产;特种劳动防护用品销售;实验分析仪器销售;实验分析仪器制造;高性能纤维及复合材料销售;特种设备销售;信息系统运行维护服务;软件开发;环境监测专用仪器仪表销售;环境监测专用仪器仪表制造;生态环境监测及检测仪器仪表制造;生态环境监测及检测仪器仪表销售;环境保护专用设备销售;消防器材销售;阀门和旋塞销售;普通阀门和旋塞制造(不含特种设备制造);通用仪器仪表、专用仪器仪表、通信设备(不含卫星地面接收和发射设备)、环保、社会公共安全服务及其他专用设备、城市轨道交通设备、计算机的研发、制造、销售及技术服务;医疗仪器设备及器件的研发、技术服务;Ⅰ类医疗器械的制造、销售;电子产品(不含电子出版物)批发;计算机软件开发;信息系统集成服务;销售Ⅱ类、Ⅲ类、Ⅳ类、Ⅴ类;使用Ⅰ类、Ⅱ类、Ⅲ类、Ⅳ类、Ⅴ类放射源;乙级非密封放射性物质工作场所;使用Ⅱ类放射装置;辐射测量仪器检验、维修(须取得相应许可证后方可开展经营活动);金属包装容器制造、销售;电子器件制造。(除依法须经批准的项目外,凭营业执照依法自主开展经营活动)
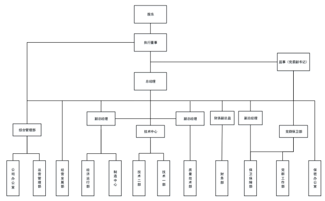
公司组织架构

买球app软件控股(集团)公司
地址:买球app软件 邮编:401123 电话:023-63075670 传真:023-63075679 邮箱:office@0422371506.com
2014-2015 (c) 买球app软件控股(集团)公司 版权所有 渝ICP备02880988号-1
渝公网安备 58809882582284号
技术支持:中国政企网